🛠️ (Extract Model)
1. 📦 第一次使用的
如下图,第一次切换到 时,会提示没有 。

💡 提示
此时我们在主页设置中,点击 从 检查更新并自动下载 加载器包。

检测到 之后点击 ok。

弹出更新提示就说明 包安装完成了。

此时我们配置好 和 。

随后点击 开始游戏 🎮。

自动弹出加载器并启动游戏了。

可以看到 加载成功了 🎉。

2. 🗝️ F8 并
本次 制作,我们使用这个角色 琉音。

按 Numpad 0 键打开 界面,没错就是这个 绿字,就是 界面。

然后 Numpad 7 和 Numpad 8 在 之间切换,直到要提取模型的部分消失:

Numpad 9 复制这个 值,左上角 绿字 会显示已复制到剪切板 📋。

此时我们回到 ,打开 工作台页面,填写 值。

⚠️ 注意
这里如果你有多个要制作的部位,可以 Numpad 7 和 Numpad 8 继续寻找直到把所有的部位的 都填到列表里,这里作为演示我只填写一个身体的。
随后我们给身体部位起个 别名:

回到游戏中按 Numpad 0 键,重置 界面。

按 F8 一下,游戏会卡顿。
🛑 等待
等待直到游戏恢复正常,左上角有 绿字 会显示 成功:

然后我们回到 的 工作台页面,点击 提取模型 📤。

提取成功后,自动打开当前 工作空间文件夹 📂。

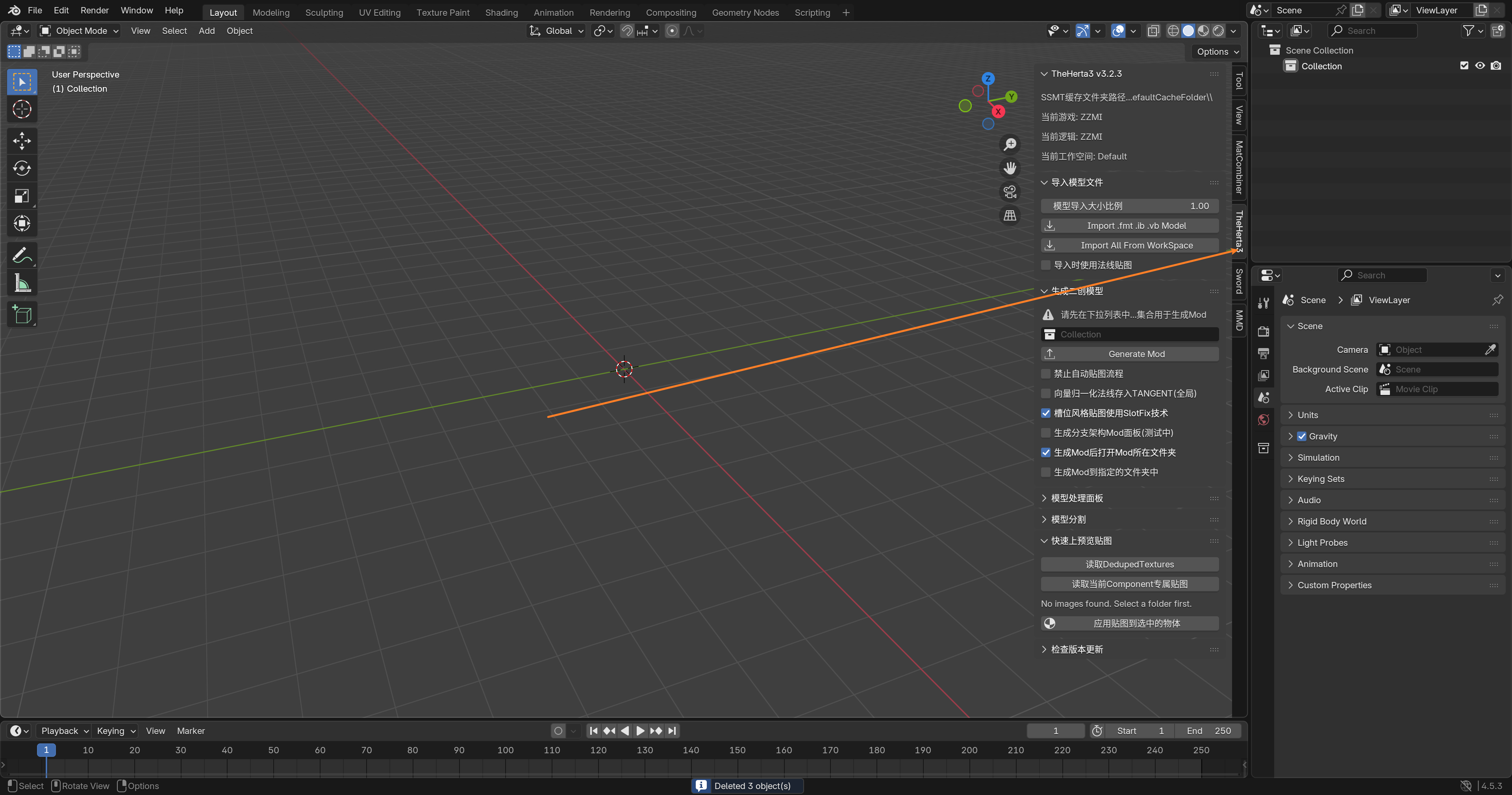
3. 🎨 使用 插件导入
这里我用的是 版本,界面语言选择是 英文 English,你也可以选择更高的版本。

🧹 清理
随后我们先删除默认的场景中的东西,然后打开 侧边栏。

点击 一键导入当前工作空间内容。

可以看到模型成功导入了。

我们切换到 材质模式,发现还没有上贴图。

4. 🖼️
此时我们打开 ,进入 贴图标记页面。

将对应贴图依次标记好。
⚠️ 重要
注意不要搞错了贴图标记的类别,每种贴图对应的贴图都是固定的。 还有这里我们使用的是 槽位风格贴图标记,以便于使用 技术。

标记完成后,回到 ,先删除旧的模型 🗑️。

随后重新 一键导入,可以看到贴图就上成功了 ✨。

5. 📤 略微修改进行
这里我们随便修改一点东西,演示一下基础的导出流程。

修改完成后,返回到 物体模式,然后点击 生成 。

随后自动弹出生成好的 文件所在文件夹 📂。

游戏里 F10 刷新,即可查看效果 👀。

🎉 恭喜
当你走到这一步时,恭喜你,学会了 基础流程!
接下来的内容建立在基础流程之上,我们下一节见 👋。
📅 更新日期: 2025年12月15日 📝 结语: 希望这篇教程能帮助你顺利迈出 制作的第一步!如有疑问,请查阅其他相关文档或加入社区讨论。